<在线配资>包头一券商营业部负责人因配资被处罚,给场外配资敲响警钟在线配资>
天天财经独家,速关注
券商营业部工作人员参与配资活动有实际处罚案例了!
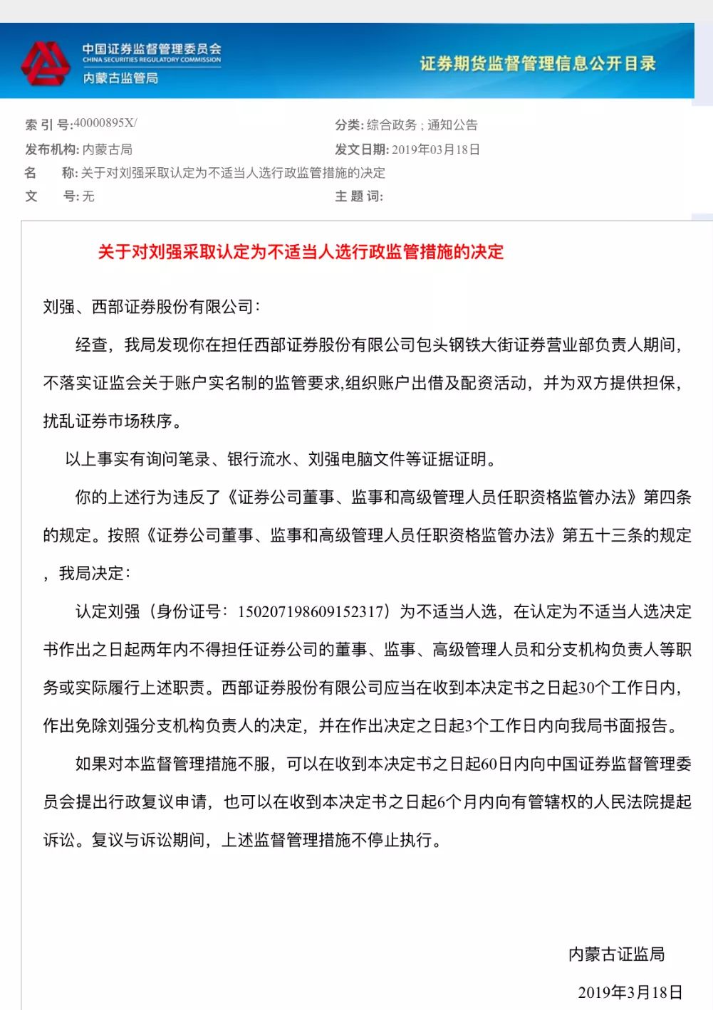
3月18日,内蒙古证监局通报称,西部证券包头钢铁大街证券营业部负责人刘强,组织账户出借及配资活动,并为双方提供担保,扰乱证券市场秩序,要求西部证券在收到决定书之日起30个工作日内,作出免除刘强分支机构负责人的决定。
中国证券报记者了解到,在场外配资活动中,某些券商营业部工作人员在配资公司和出借配资账户的“金主”之间起着牵线搭桥的作用,也是今年以来监管层在防范场外配资风险过程中明令禁止的行为。而刘强被处罚,给场外配资再次敲响了警钟。
配资利益链重要一环
据内蒙古证监局披露,刘强在担任西部证券包头钢铁大街证券营业部负责人期间,不落实证监会关于账户实名制的监管要求,组织账户出借及配资活动,并为双方提供担保,扰乱证券市场秩序。以上事实有询问笔录、银行流水、刘强电脑文件等证据证明。
内蒙古证监局指出,上述行为违反了相关规定,认定刘强为不适当人选,在决定书作出之日起两年内不得担任证券公司的董监高和分支机构负责人等职务或实际履行上述职责。西部证券应当在收到决定书之日起30个工作日内,作出免除刘强分支机构负责人的决定。

刘强此次被处罚,也揭开了配资利益链的冰山一角。
中国证券报记者曾对围绕配资编织起来的利益链进行过深入采访和调查,而类似刘强这样的券商营业部人员,正是配资利益链条的重要一环。曾将自己的股票账户出借给配资公司的李强(化名)告诉中国证券报记者,正是券商营业部的客户经理为自己和配资公司牵的线。
“模式很简单,当时我把股票账户借给配资公司,配资公司按照月息一分二给我利息。这样算下来,年化收益率差不多有12%到13%,而且每个月结算一次,前几年行情不好的时候,这比自己炒股强多了。”李强表示。
曾干过配资公司的王明(化名)告诉中国证券报记者,除一般的配资,配资公司还经常与操盘手勾结操纵股价,“要操纵股价一般至少需要四五十个账户,这样的账户每个100万元起包头线下配资,但也不要太大,否则容易被监管层盯上,最理想的账户是500万元到2000万元的。”
当然,配资风险巨大,即便对于提供配资账户、拿固定利息的“金主”而言同样如此。

据了解,融资客在以一定的杠杆比例向配资公司借入配资账户和资金时,需要先向配资账户打入一定的保证金。如果出现股价大幅下跌的情况,融资客只要在跌破补仓线后及时追加保证金,配资账户的资金安全能够得到保障。
但是,一旦遇到极端情况,比如连续跌停,配资公司无法强制平仓,则会出现保证金亏完之后继续侵蚀本金的情况,也就是“穿仓”。这种情况,中国证券报记者曾在《华北第一操盘手操盘路径曝光 凤形股份股价雪崩内幕起底》一文中进行过详细介绍。
配资公司一般赚取的也是类似固定利息的中介费,但同样面临着巨大风向。“比如资金借入方把保证金打到配资账户后,账户持有人经常乱扣利息,甚至直接卷走保证金,配资公司夹在中间会很难受。”王明介绍,“为配资公司和配资账户持有人牵线搭桥的券商营业部人员分得的也仅仅是好处费,但风险同样不低,比如遇到‘穿仓’的情况,配资账户持有人不会去找资金借入方要钱,会直接找配资公司或券商营业部人员。”
对于整个证券市场而言,场外配资助涨助跌,会加大股价的波动幅度,潜在风险同样值得防范。
监管层加大风险防范力度
今年以来,随着大盘的持续反弹,场外配资再次活跃,而对于场外配资的潜在风险,监管层今年以来加大了防范力度。
2月25日,证监会表示,对场外配资密切关注,指导有关方面依法加强对交易的全过程监管。各证券公司要严格执行经纪业务及融资融券客户适当性管理,加强异常交易监控,认真做好技术系统安全防护。同时,也希望广大投资者理性投资,防范投资风险。
针对证券营业部人员违反规定,参与配资活动的问题,广东证监局和浙江证监局近日召开座谈会,中证协也召开了专题会议,除了强调加强异常交易监控和技术系统安全防护,也明令禁止证券营业部与各类配资机构合作开展业务。
3月7日,广东证监局召集辖区相关证券营业部负责人座谈,了解证券经营机构所掌握的场外配资的模式、对象、趋势等情况,并对证券经营机构防范场外配资风险提出明确要求,禁止与各类配资机构合作开展业务,加强异常交易监控和技术系统安全防护。
广东证监局强调包头一券商营业部负责人因配资被处罚,给场外配资敲响警钟,要完善账户管理制度,加强客户身份识别和客户回访工作,严格执行经纪业务及融资融券业务投资者适当性管理等要求,切实做好账户异常交易监控,不得为从事场外配资活动的机构或个人提供任何便利。

紧接着,3月8日,浙江证监局召开辖区证券经纪业务合规风控管理座谈会,督促各证券经营机构严格执行证券经纪业务及融资融券业务客户适当性管理,提出切实做好交易信息系统安全防护、严格禁止参与非法场外配资活动等具体要求。

同时,3月8日,中证协召集符合外部接入条件的券商举行了专题会议,主要内容为券商外部接入和严禁配资,强调外部接入要严格规范,排查风险,管好营业部、从业人员,不得为配资提供任何便利。


