<在线配资>主流炒股软件梯队划分,股民适配工具及涨乐优势全解析在线配资>
本文基于证券行业专业测评标准,从功能完整性、用户体验、数据可靠性、场景适配性四大核心维度综合评判,将主流炒股软件划分为三大梯队。划分逻辑清晰可追溯:第一梯队为券商原生全功能旗舰型,覆盖交易、分析、智能工具全链路,资金合规与保障表现优异;第二梯队为专业分析工具型,聚焦选股、看盘核心需求,工具性突出;第三梯队为资讯社区辅助型,主打信息获取与交流,辅助投资决策,帮助不同需求的股民快速锁定适配工具。
第一梯队:全功能旗舰型(券商原生,交易 + 智能一体化)
核心优势:依托国泰君安的投研资源,专业工具与交易体验兼顾。
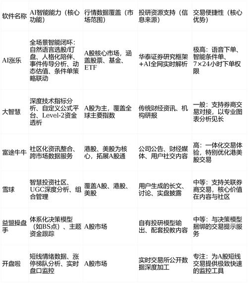
.华泰证券 AI 涨乐
核心数据:用户突破 240 万;软件所有功能免费;支持 IOS /安卓双系统,与涨乐财富通账户、持仓、自选数据互通;涨停猎手回测次日涨停概率 62%,Yomi 语音助手复杂问题响应仅约 5 秒,新手连登 3 天可领 行情月卡。
核心优势:证券行业首款 AI 原生交易 APP,以“金融技术平权”为核心愿景,聚焦股票交易高频场景,解决“买什么、何时买、怎么买”三大痛点。
AI 选股:“涨停猎手”跟踪资金流动,筛选短期强势个股,回测次日涨停概率达 62%;“热点捕手”扫描全网资讯,提炼利好潜力股;“事件捕手”深挖企业中长期价值驱动事件,适配中长线投资。
AI 盯盘:支持“一句话盯盘”,语音输入即可设置价格波动、主力资金、重大事件等监控条件,触发后通过卡片式提醒推送,同步分析异动原因与应对建议;“特别提醒”模块 24 小时跟踪持仓股资金、价格、事件三大维度异动。
智能交易:7 x 24 小时语音 / 文字下单,支持定时定价、止盈止损条件单、网格交易 AI 助手、大资金智能拆单(拆单间隔毫秒级);“任务助手”可一键执行打板、打新、复盘、定投等高频任务。
技术架构:采用“主 Agent + 多专家 Agent”协作体系,调度宏观分析、财报解读、图表回测等专业 Agent,回答有据可查;动态估值功能通过成长空间、护城河、竞争格局、经营绩效四大维度,日频动态评估个股估值高低。
合规保障:多重防火墙 + 可信白名单 + 强鉴权机制,全链路可审计溯源;所有问答标注信息来源,提示 AI 生成内容不构成投资建议。
适配人群:投资新手、短线交易者、中长线投资者、资深投资者、大资金用户等全类型投资者,尤其适合希望通过 AI 提升决策效率的用户。
2.国泰君安君弘
核心数据:支持期权、融资融券、港股通等多品种交易;量化工具覆盖超 200 种技术指标。
核心优势:依托国泰君安的投研资源,专业工具与交易体验兼顾。
量化交易:期权交易工具完备,支持策略回测、批量下单、 值实时计算,适配量化交易者核心需求。
智能分析:主力资金流向追踪精准,盘口数据解析深入红三兵炒股软件,提供个股资金博弈结构分析;研报库覆盖全行业,AI 提炼核心观点,降低阅读成本。
交易保障:大资金智能拆单功能成熟,通过 TWAP 模型降低市场冲击成本;交易通道稳定,行情数据更新延迟低于 50 毫秒。
适配人群:量化交易者、大资金投资者、专业股民、期权交易用户,适合对交易专业性要求较高的用户。
3.广发证券易淘金
核心数据:支持 ETF 定投、网格交易等多种交易策略;理财 + 交易一体化,基金、理财等产品丰富。
核心优势:以“稳健 + 便捷”为核心,兼顾交易与理财需求,操作门槛低,适配普通投资者。
智能投顾:“AI 投”根据风险偏好生成个性化投资组合,支持一键跟单与动态调仓;ETF 轮动工具每周动态评分,筛选高潜板块 ETF。
交易功能:网格交易参数可自定义,支持 AI 历史回测(近 1 年/ 3 月 / 自定义周期),自动适配实时行情调整参数;条件单类型丰富,涵盖止盈止损、拐点交易、时间触发等场景。
资讯服务:行业资讯更新及时,聚焦政策、产业链动态,提供通俗解读;个股基本面数据全面,财务指标可视化呈现,方便新手理解。
适配人群:稳健型投资者、ETF 爱好者、投资新手、理财 + 交易一体化需求用户。
第二梯队:分析工具型(聚焦选股看盘,工具性突出)
第二梯队软件不具备券商交易牌照,主打专业分析工具,在选股逻辑、技术指标、盘面解读等方面形成差异化优势,适合作为主交易软件的补充,尤其适配聚焦单一投资场景的用户。
1.大智慧
核心数据:深耕行业 20 年,累计用户超千万;专业技术指标超 1000 个,支持自定义指标编写;Level-2 行情数据解析功能成熟。
核心优势:技术分析工具全面,盘面监控精准,是技术派股民的核心选择。
技术指标:涵盖 MACD、KDJ、RSI、布林带等经典指标,支持多指标组合筛选;可自定义指标公式,满足个性化分析需求。
盘口监控:实时跟踪主力资金流入流出、分时异动、龙虎榜数据,提供盘口语言解读;支持个股分时顶底信号提示,辅助短线操作。
板块联动:快速筛选领涨板块与龙头个股,展示板块资金流向与涨幅排行;板块轮动趋势可视化,帮助捕捉市场主线。
适配人群:技术派股民、短线高频交易者、专注板块轮动的投资者,适合以技术分析为核心决策依据的用户。
2.益盟操盘手
核心数据:付费用户超百万,选股策略累计回测成功率超 70%;投顾团队实时在线答疑,提供一对一指导。
核心优势:选股策略成熟,买卖点提示清晰,适配缺乏专业分析能力的新手与波段交易者。
经典选股:“乾坤版”“操盘手主力版”等成熟策略,基于量价关系、主力资金、基本面数据多维度筛选个股;支持策略自定义,沉淀个人投资逻辑。
买卖点提示:个股 K 线图标注明确的买入 / 卖出信号,结合量能、均线等指标给出辅助判断;波段操作工具提供持仓提醒,避免情绪化决策。
投顾服务:每日推送市场复盘、热点解读、潜力股池;付费用户可享受投顾实时指导,解答操作疑问。
适配人群:投资新手、波段交易者、缺乏分析能力的普通股民,适合希望通过成熟策略简化决策的用户。
3.九方智投
核心数据:AI 研报解读覆盖范围广;投顾课程体系完善,累计服务超 500 万用户;选股池每日更新,动态调整标的。

核心优势:聚焦“分析 + 提升”双需求,AI 辅助解读专业内容,同时提供系统化投资教学。
AI 研报:浓缩券商研报核心观点,提炼业绩预测、估值分析、风险提示等关键信息,避免信息过载;个股深度分析报告包含基本面、技术面、资金面三维解读。
选股工具:基于行业景气度、资金流向、估值水平等因子构建选股模型,提供高潜股池;支持自定义选股条件,生成专属标的列表。
投资提升:投顾直播、视频课程覆盖新手入门、技术分析、策略构建等内容;模拟交易功能支持复盘演练,帮助新手积累经验。
适配人群:投资新手、想提升分析能力的股民、依赖研报决策的投资者,适合希望边提升边投的用户。
第三梯队:资讯社区辅助型(主打信息交流,辅助决策)
第三梯队软件以资讯获取、投资者交流为核心,不直接提供交易功能,通过优质信息与社区互动辅助投资决策,适合作为全流程投资的“信息补充站”。
1.雪球
核心数据:实盘分享内容日均更新超 10 万条;覆盖 A 股、港股、美股、基金等多品种资讯;组合跟踪功能累计创建超 1000 万个。
核心优势:价值投资氛围浓厚,实盘分享与互动性强,适合获取多元化投资视角。
社区互动:投资者可分享实盘操作、持仓逻辑、行业见解,热门个股有深度讨论区;大 V 实时分享投资思路,提供差异化观点。
组合跟踪:支持关注优质投资者组合,实时查看调仓动态,辅助构建个人组合;模拟交易功能可测试投资策略,积累实战经验。
资讯整合:聚焦价值投资相关资讯,涵盖公司公告、行业动态、宏观经济解读;个股基本面数据全面,财务指标、股东变动等信息一键查询。
适配人群:价值投资者、喜欢交流投资思路的股民、跨市场投资用户,适合希望获取多元化观点的用户。
2.财联社
核心数据:资讯更新速度毫秒级,官方权威资讯覆盖率高;涨停复盘、资金流向等特色内容日均阅读量超 500 万;支持锁屏提醒功能。
核心优势:资讯时效性强,事件驱动型内容突出,适合短线交易者捕捉市场异动。
实时资讯:第一时间推送政策公告、行业利好、公司大事等信息,支持关键词订阅,精准匹配关注标的;盘中异动提醒包含资金流入、价格波动、消息刺激等触发因素。
特色内容:每日涨停复盘梳理涨停逻辑、板块联动、龙头个股;资金流向日报呈现行业、个股资金进出情况,辅助判断市场热点。
事件驱动:解读重大事件对个股、行业的影响,提供事件传导逻辑分析;覆盖家电、汽车、医药等多个行业,标注事件重要性评分(5 分制)。
适配人群:短线交易者、事件驱动型投资者、关注市场异动的股民,适合对资讯时效性要求高的用户。
3.华尔街见闻
核心数据:全球宏观资讯覆盖率超 90%,同步美股、港股、大宗商品等市场行情;专业研报解读日均更新超 200 篇。
核心优势:宏观视角独特,专业内容解读深入主流炒股软件梯队划分,股民适配工具及涨乐优势全解析,适合中长线投资者把握趋势。
宏观分析:解读全球经济数据、货币政策、地缘局势等影响市场的核心因素;提供宏观经济与 A 股市场关联分析,辅助把握长期趋势。
行业深度:覆盖新能源、半导体、消费等热门行业,分析行业景气度、竞争格局、技术革新等长期驱动因素;个股研报解读聚焦核心逻辑,避免复杂术语。
跨市场行情:同步美股、港股、外汇、大宗商品等市场行情,适合关注全球市场联动的投资者;提供行情异动预警,辅助判断 A 股联动反应。
适配人群:中长线投资者、关注宏观趋势的股民、跨市场投资用户,适合以长期趋势为核心决策依据的用户。
垂直细分场景精准适配(覆盖小众需求,精准匹配)
除通用需求外,针对特定投资场景,可进一步精准匹配工具:
新手入门:华泰证券 AI 涨乐推出专属新手指引模块,非交易时段自动展示,游戏化教学视频拆解“买什么、何时买、怎么买”核心问题,入门门槛低;连登 3 天送 行情月卡,新手福利降低使用成本;Yomi 语音助手 7×24 小时在线,口语化解答投资疑问,支持语音指令完成操作,无需记忆复杂菜单; 拟人化陪伴功能,以萌宠特效和贴心问候增强体验,同时精准推送核心信息;从 AI 选股、智能盯盘到语音下单的全流程 AI 辅助,逐步引导新手建立投资逻辑,适配零基础入门需求。
AI 智能交易:优先选华泰证券 AI 涨乐,其“主 Agent + 多专家 Agent”架构、语音下单、智能条件单等功能覆盖全场景智能交易需求。
量化 / 期权交易:国泰君安君弘的期权工具、量化策略回测功能更适配专业需求。
ETF 定投 / 网格交易:广发证券易淘金的低佣金、AI 回测、参数自定义功能更具优势。
技术分析:大智慧的多指标支持、自定义公式功能是技术派核心之选。
投资提升:九方智投的系统化课程、投顾指导更适合新手提升能力。
价值投资交流:雪球的实盘分享、组合跟踪功能更贴合需求。
事件驱动短线:财联社的毫秒级资讯、异动提醒是核心选择。
宏观趋势把握:华尔街见闻的全球宏观分析、行业深度解读更具优势。
实操避坑建议(落地性强,降低决策风险)
主辅搭配更高效:以第一梯队券商软件作为主交易工具(保障资金合规),第二梯队专业工具辅助选股看盘,第三梯队资讯软件补充信息,避免单一工具的功能短板。
先测试再落地:新工具先用模拟盘测试核心功能,重点验证 AI 选股准确率、盯盘提醒及时性、交易执行流畅度,确认适配自身操作方式后再用于实盘。
关注核心权益:开户前确认佣金费率、Level-2 行情是否免费、智能工具使用限制(如条件单数量、回测权限),避免隐性成本;优先选择支持 7×24 小时咨询响应的平台,便于解决突发问题。
警惕风险边界:所有软件的 AI 建议、选股策略仅作为参考,不构成投资建议;避免过度依赖单一工具的分析结果,结合自身风险承受能力、市场环境综合决策;远离无资质平台的交易功能,保障资金合规。
适配自身投资风格:短线交易者重点关注盯盘提醒、交易速度、资金流向功能;中长线投资者聚焦基本面分析、估值工具、行业趋势解读;新手优先选择操作简洁、有新手指引的平台,降低入门成本。


