<在线配资>炒股入门必读:股票基础知识与种类在线配资>
1.1 股票基本常识应知道
一提及“股票”,很多人都会觉得高深莫测、遥不可及。其实股票就是一种简单的投资工具,只要你认真了解就会明白炒股入门必读:股票基础知识与种类,其实它并不是那么难懂。下面我们首先了解一下股票的一些基本常识内容,让炒股新手快速入门。
1.1.1 股票知识概述
股票属于一种有价证券,是股份有限公司在筹集资金时,公开或私下向出资人发行的一种证明持有人向公司出资多少的凭证,同时也是持有人拥有公司股东权益份额的证明。
其实,我们常说的股票只是一种虚拟的资本,其本身仅仅是一张记载权益的纸,随着科技的发展,它变成了存储在证券交易中心的电脑中的一种数据,其本身并没有任何价值。但是,它具有流通性、收益性、参与性、不可偿还性以及价格波动性和风险性,其特性的具体表述如表1-1所示。
表1-1 股票的特性
续表

小贴士 分清股票投资者和投机者
股票投资者就是在股票市场中进行长期投资的人或机构。广义的投资者包括公司股东、债权人和利益相关者;狭义的投资者就是指股东。
而投机者是投资者的一种,是指在金融市场上“买空卖空”“卖空买空”,希望以较少的资金来博取利润的投资者。
1.1.2 股票的种类有哪些
股市中的股票有很多,新股民在进入股市之前,需要了解这些股票的具体分类,从而更好地指导自己选择股票。
股票根据不同的划分依据可以分为不同的种类。
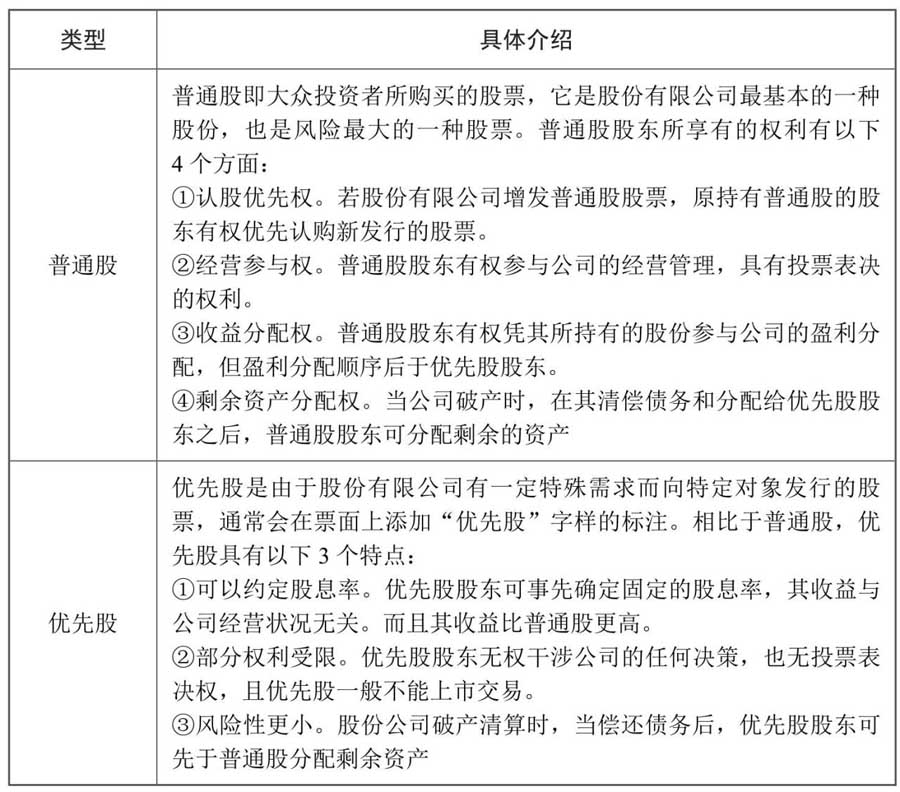
根据股东对公司资产、利润的分配顺序来划分可将股票分为普通股和优先股,各类型股票的具体介绍如表1-2所示。
表1-2 普通股和优先股的介绍

按照其募集的投资主体性质的不同可将股票分为国家股、公众股以及法人股,各类型股票的具体介绍如表1-3所示。
表1-3 国家股、公众股以及法人股的介绍

小贴士 国家法人股与国家股的区别
国家法人股与国家股的区别主要有以下两点:
一是持股单位不同,前者的持股单位为向公司投资的国有法人单位;后者的持股单位为有权代表国家投资的机构或者部门。
二是股权管理方式不同,前者的股利由国家法人单位收取并依法使用;后者的股利收入由国有资产管理部门监督收缴,并依法纳入国有资产经营预算和根据国家相关规定进行安排和使用。
按照股票的发行地点不同,可将股票划分为A股、B股、N股、S股和L股等,各类型股票的具体介绍如表1-4所示。
表1-4 A股、B股、N股、S股和L股的介绍

除了上述常见的5种分类方法外,还可以按公司的业绩、一定时期内的成交量等标准进行划分,各类型的具体介绍如表1-5所示。
表1-5 按业绩或成交量划分的股票类型介绍

1.1.3 了解ST股和*ST股

每一只股票都有对应的6位数字的代码,以及对应的名称,通过股票代码或名称可以唯一标识一只股票。但是在炒股软件中,我们会看到有一些股票的名称前面有“ST”或者“*ST”的标识,如图1-1中所示的ST宜化()、ST生物()和*ST华塑()。

图1-1 ST股和*ST股
下面分别介绍这两个标识的个股到底是怎么回事儿?
ST股
股票名称前面带“ST”标识的称为ST股。ST是英文 (特别处理)的缩写,因此,ST股也就是需要进行特别处理的股票。
在股票名称前添加“ST”前缀后,对股票的交易会产生一定的影响,因此在判断公司财务是否存在异常情况的标准上是非常严格的。通常,当上市公司财务状况出现以下几种异常情况后,就会被冠以ST股。
①上市公司经审计连续两个会计年度的净利润均为负值。
②上市公司最近一个会计年度经审计每股净资产低于股票面值。
③注册会计师对最近一个年度的财产报告出具无法表示意见或否定意见的审计报告。
④最近一份经审计的财务报告对上年度利润进行调整,导致连续两个会计年度亏损。
⑤最近一个会计年度经审计的股东权益扣除有关部门不予确认的部分,低于注册资本。
⑥经交易所或证监会认定的财务状况异常情况。
小贴士 如何看待ST股
投资者对ST股也要区别对待,具体问题具体分析。有的ST股主要是经营性亏损,在短期内很难通过加强管理扭亏为盈;有的ST股则是由于特殊原因造成的亏损,例如有的ST股正在进行资产重组,这类ST股往往具有很大的潜力。
*ST股
在股市中,为了警示存在退市风险的ST股,从2003年开始,将这类ST股前添加“*”符号。对于已经进行特别处理的个股,在其前面添加“*”符号,更加说明要引起重视。
通常,对于存在以下情况的ST股,都会被标识为*ST股。
①最近两年年度报告披露显示当年净利润为亏损。
②财务会计报告因存在重大会计差错或虚假记载,公司主动更改或被中国证监会责令改正中国股市操作宝典1——炒股入门必读杨小丽,对以前年度财务会计报告进行追溯调整,导致最近两年亏损。
③财务会计报告因存在重大会计差错或虚假记载,中国证监会责令其改正,在规定期限内未对虚假财务会计报告进行改正的。
④最近一个会计年度经审计的股东权益扣除注册会计师、有关部门不予确认的部分,低于注册资本。
⑤最近一份经审计的财务报告对上年度利润进行调整,导致连续两个会计年度亏损。
⑥经交易所或中国证监会认定为财务状况异常的。
对于*ST股,有时候也会走出惊人的涨势,如图1-2所示,*ST商城()在2020年6月8日复牌后连续出现5个一字涨停拉高股价。但需要特别注意的是,由于该股属于*ST股,随时面临退市风险,因此,对于炒股新手而言,最好不要操作这样的股票。
图1-2 *ST商城2020年4月至7月的K线走势
1.1.4 了解股票的指数
股票指数是由证券交易所或其他具有权限的金融服务机构根据众多上市公司的股票价格编制的一种动态反映某个时期各种股票价格的一种指标。通常情况下,根据股票指数也可以观察、预测社会政治和经济的发展形势。对于新股民来说,需要了解如表1-6所示的几种常见股票指数。
表1-6 常见的股票指数



